European Defence Fund (EDF) Project 101103176 (Closed).

Project approach

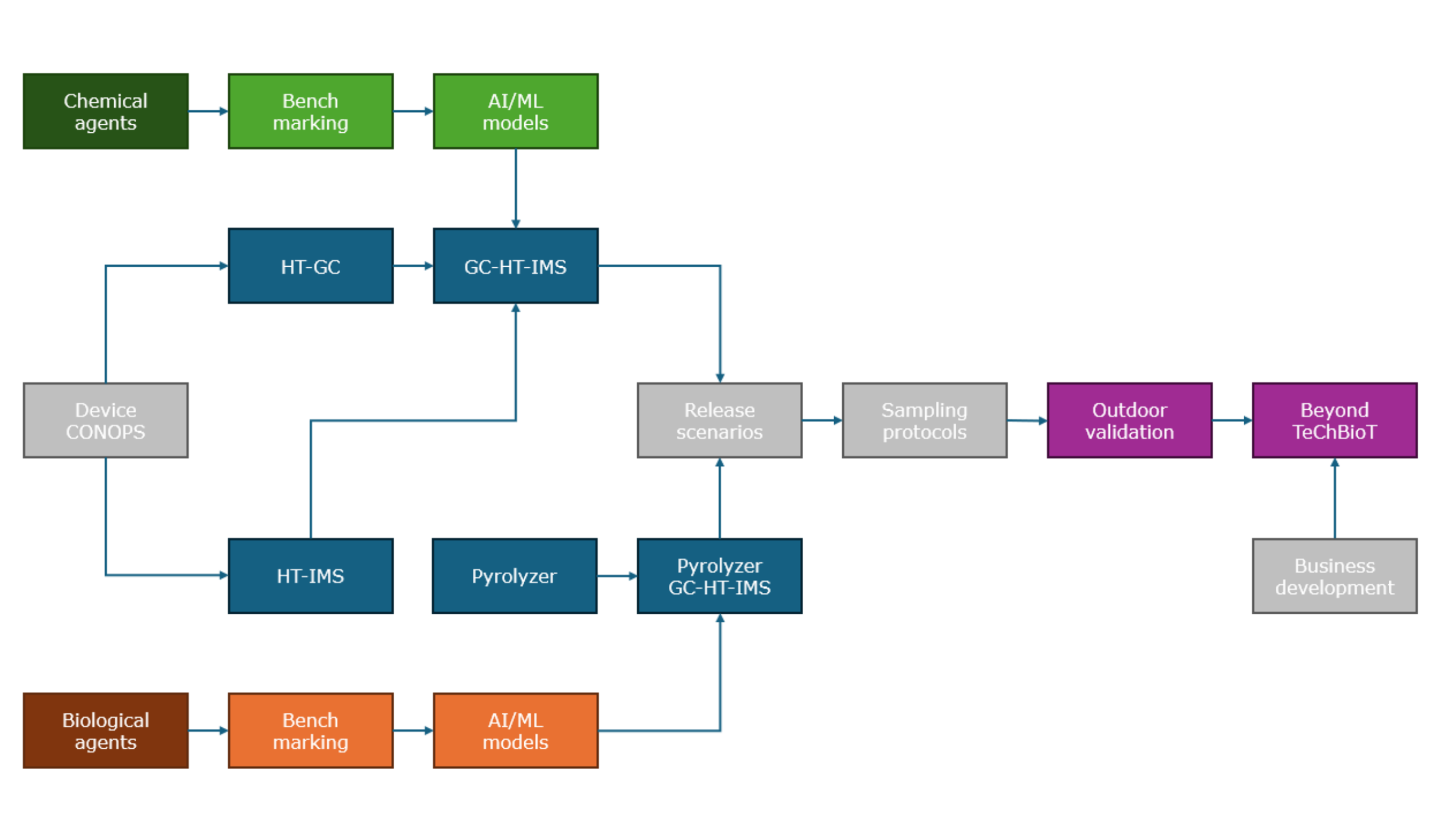
By anchoring technology choices in CONOPS-defined scenarios, enforcing modularity to match threat volatility and matrix complexity, and treating sampling and preparation as integral parts of the sensing system, TeChBioT established a coherent pathway from operational problem definition to deployable prototypes and validated workflows.

The resulting approach supports:

  • Rapid reconnaissance for chemical threats

  • Fingerprint-based identification and triage for biological threats

  • AI/ML-driven transformation of sensor output into actionable decisions

CONOPS-Driven Scenario Definition

The preparation phase defined a structured set of chemical and biological scenarios reflecting both accidental and deliberate events.

Chemical scenarios included:

  • Toxic releases

  • Large-scale attacks involving complex backgrounds

  • Small-scale surface contamination involving low-volatility agents

 

Biological scenarios included:

  • Natural outbreak conditions

  • Deliberate release, including munition-related dissemination

  • Large-scale dispersion (e.g., vehicle or aircraft-based)

  • Small-scale surface contamination

  • Poisoning routes such as contamination of water or food supplies

These scenario families directly informed technology configuration, performance targets and validation design.

One System-Three Operational Modes

A core design choice in TeChBioT is modularity. The same platform can be configured according to volatility, matrix complexity, access constraints and required selectivity/time-to-answer.

The project formalised three complementary operating modes:

HT-IMS

Targets volatile chemical threats with rapid response capability and a configurable balance between sensitivity and endurance.

HT-GC-IMS

Adds chromatographic separation to improve selectivity for volatile chemicals in complex backgrounds and supports mobile and potentially unmanned deployment pathways.

Py-HT-GC-IMS

Addresses non-volatile biological threats by converting biological material into volatile pyrolysis fingerprints that can be separated and interpreted with GC-IMS.

Sampling Concepts and Operational Workflows

Sampling concepts were engineered as integral components of the sensing system rather than external interfaces.

IMS-centric workflows:

TeChBioT implemented a multiport rotating valve and sample-loop concept in which the loop is continuously flushed at controlled flow and then injected into the analyte path, supporting repeatable acquisition under changing conditions.

Biological workflows:

Field performance was recognised as strongly dependent on sample collection and preparation. Sampling and preparation strategies were therefore embedded into the overall system architecture.

Threat Representation: Simulants and Reference Methods

To ensure safe experimentation while preserving representativeness, defined sets of chemical and biological simulants were used and linked to reference identification methods to support benchmarking and machine learning.

Benchmarking and dataset generation included reference approaches such as:

  • MALDI-TOF MS for microbial identification

  • Py-GC-MS experiments to analyse pyrolysis behaviour in complex biomass and explore derivatisation strategies

Performance Targets, Validation Strategy and the Role of AI

The approach explicitly connected performance targets to the defined scenario space by establishing key performance indicators (KPIs) for:

  • Detection limits

  • Selectivity under interferents

  • Operational response time in both simple and complex matrices

Validation followed two complementary lines:

  • Controlled laboratory benchmarking to establish performance envelopes

  • Outdoor validation to demonstrate robustness in field-like conditions and operational workflows

AI/ML was integrated as a functional element of the overall system architecture, transforming complex signal data into decision support through:

  • Pre-processing

  • Feature learning

  • Classification and alarm logic

The AI components were specifically designed to remain robust under domain shift between laboratory and outdoor conditions.